安博体育官网 anbotiyuguanwang 分类>>
关于尽快淘汰置换超标电动自行车的通告安博体育- 安博体育APP下载- 官网
安博体育,安博体育APP下载,安博官方网站,安博官网,安博体育官网为进一步加强我市电动自行车管理,保障道路交通秩序与市民出行安全,根据《海南省电动自行车管理条例》及相关规定,我市对不符合国家强制性标准的电动两轮车设立了过渡期管理政策,过渡期届满,所有超标车辆将不得再上道路行驶。
非法改装控制器、电机或加装电池,导致车速过快,严重影响车辆操纵性与制动性能,极易追尾、侧翻。
违规加大电池、加装装置导致车身过重、轮距过长、鞍座过宽,车辆重心不稳,转弯或避让时失控风险极高。
部分超标电动自行车防火阻燃性能不达标,使用的非金属材料易燃,火灾时会加速火势蔓延并释放有毒气体,极易造成群死群伤的恶性火灾事故。超标电动自行车使用的蓄电池可能不符合安全标准,存在短路、自燃风险,易引发恶性火灾。
超标电动自行车因部分关键技术指标超出了电动自行车标准的规定,在发生事故时,在司法实践中可能会被判定为机动车,驾驶人将可能因此承担更重的交通事故责任,以及相应的赔偿风险。
为确保政策平稳落地,最大限度消除道路交通安全隐患,保障您和他人的出行安全,我们真诚向您发出倡议:
若临近过渡期届满办理注销登记,将带来业务办理高峰,为方便广大车主及时淘汰超标电动自行车,请于2026年6月30日之前,主动对名下已登记的超标电动自行车进行处置。提前行动,既能避开后续可能出现的业务办理高峰,也能为您选择置换新车、熟悉新车性能预留充足时间,确保出行无忧。
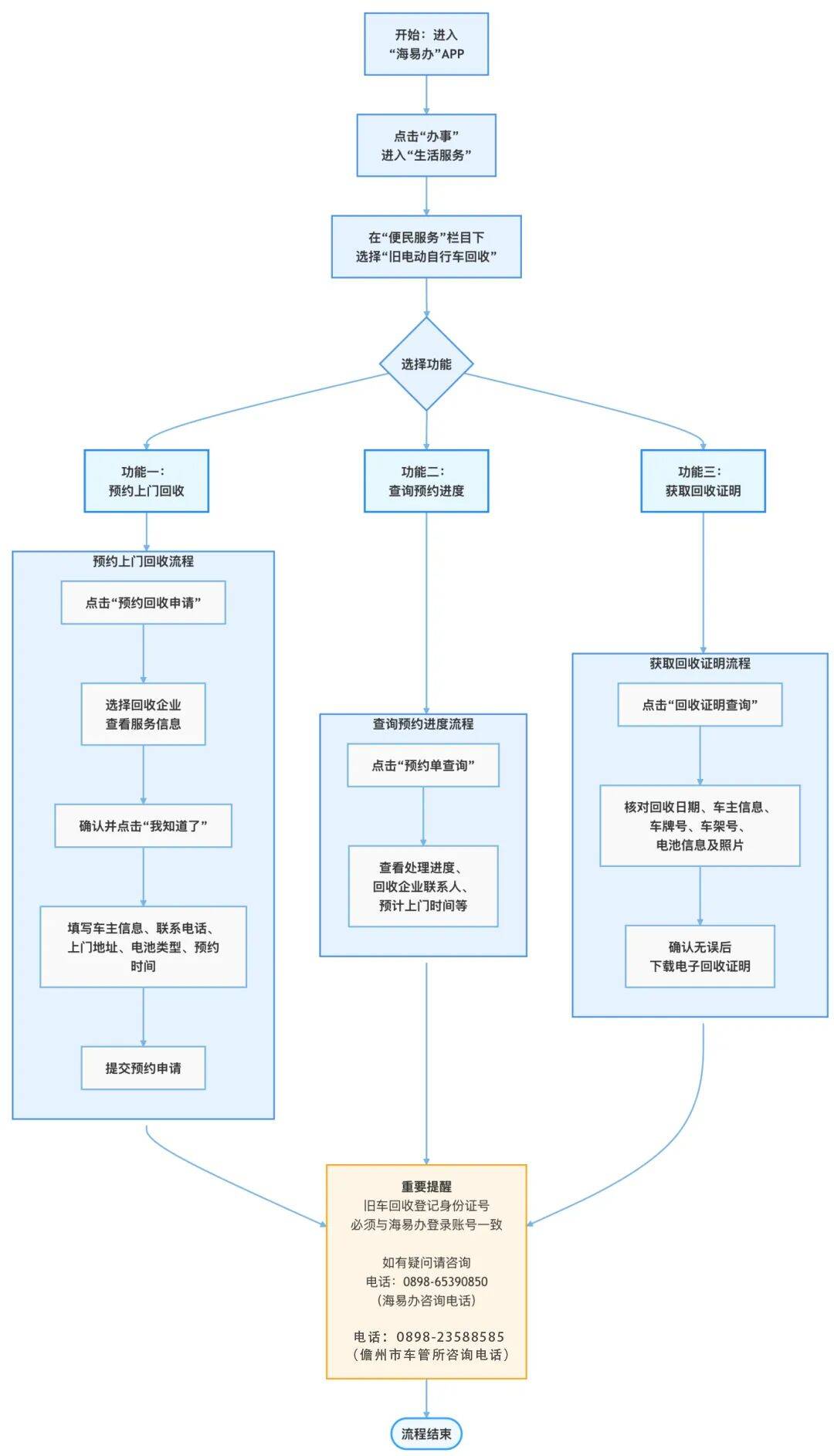
2.以旧换新:通过“以旧换新”方式,在相关销售门店置换符合国家新标准的电动自行车。此项服务通常提供回收旧车、协助注销、办理新车上牌等一站式便利。
完成车辆交接后,可委托相关门店携相关材料到公安交管部门为您办理注销登记业务。
(2)《报废电动自行车回收证明》或销售门店出具的包含车辆已回收及协助办理注销情况的说明;
届时,儋州市公安局交通管理支队将依法对仍上道路行驶的超标电动自行车进行查处。请广大市民自觉遵守法规,及时淘汰超标车辆,选择购买、使用符合国家标准的电动自行车,并依法登记上牌。骑行时请务必佩戴安全头盔,遵守交通信号,不闯红灯、不逆行、不违规载人,共同营造安全、畅通、文明、和谐的道路交通环境。
2026-01-16 14:53:26
浏览次数: 次
返回列表
友情链接:





